中文
|
English
|
商务运营平台
首页
关于我们
发展历程
荣誉资质
企业风采
云赏格瑞德
企业视频
企业文化
下载中心
客户服务
下属公司
国际业务
2020年,集团捐赠20万元助力新型肺炎疫情防控。 为紧急赶制防疫应急设备、为疫情定点医院提供通风净化设备,集团1月28日复工,2月17日按照德州市委市政府要求,为济宁任城监狱紧急赶制应急物资。在疫情期间,格瑞德集团勇担重责,为陆军80集团军医院、阳光融合医院等定点医院的隔离病房提供通风净化设备、助力德州市人民医院开发区分院方舱PCR实验室的建设,并获得第二批国家疫情防控重点保障企业称号。
拥有国家机电设备安装壹级资质,环境保护工程二级资质,建筑装修装饰工程专业承包二级资质,钢结构工程三级资质,并获得了中国制冷空调设备维修安装资质,集团生产的空调产品获得国家制冷设备生产许可证,3C中国国家强制性产品认证、CRAA中国制冷空调行业权威性产品性能认证,压力容器国家特种设备设计、制造许可证,制冷主机、风机产品荣获中国节能产品认证。
企业资质
荣誉证书
获得奖励
协会会员证书
产品认证证书
45万平方米的生产基地,20万平方米的高标准生产车间。格瑞德推行GIT准时化生产模式,在此基础上导入了6S管理和TPM全员设备管理理念,促使员工高效完成各项生产任务。
厂区建设
生产车间
20周年专题
30周年专题
格瑞德1993年建立于山东德州,目前是一家围绕人工环境,横跨新能源、新材料、装备制造、节能环保、信息技术五大战略新型产业的企业集团。格瑞德进行全球化业务运作,产品和服务遍布全国的每一个省市和全球五大洲的100多个国家和地区,广泛应用于基建工程、商业地产、工业制造、农业开发、电子信息、车辆工程、环保处理、医药净化、海洋工程、轨道交通等领域。格瑞德从业人员过万人,在山东、贵州、四川、新疆、内蒙等地建有生产基地,在上海、北京、济南、兰州以及美国洛杉矶建有研发中心。
格瑞德进行全球化业务运作,产品和服务遍布全国的每一个省市和全球五大洲的100多个国家和地区,广泛应用于基建工程、商业地产、工业制造、农业开发、电子信息、车辆工程、环保处理、医药净化、海洋工程、轨道交通等领域。格瑞德从业人员过万人,在山东、贵州、四川、新疆、内蒙等地建有生产基地,在上海、北京、济南、兰州以及美国洛杉矶建有研发中心。
格瑞德集团和所有员工的价值观——以德为基,以人为本,顾客至上 格瑞德企业精神——凝聚自强,追求卓越 愿景:培育卓越人才,成就百年基业 使命:让人工环境更美好 发展方针:以市场为导向,以效益为中心,坚持内涵与外延并举,大力实施品牌战略、人才战略和创新战略,不断调整产品结构,提高技术含量,增强核心竞争力。 发展目标:坚持“整合、融合、共合、长合”产业思维,构建开放、共享、创新、发展的产业生态。
核心理念
使命愿景
方向目标
下载企业画册、产品样本,详细了解企业服务。
公司简介、资质
中央空调系列
冷却塔系列
通风消防系列
环保工程一公司
人防防化系列
净化设备系列
太阳能系列
复合材料系列
直膨式空气调节机组系列
抗震支架系列
环保工程二公司
“用户的满意”是格瑞德永远的追求,是格瑞德价值的体现。坚持“全程服务,德誉百年“的服务理念,通过优质的售前、售中及售后服务,使用户切身体会到格瑞德的热情和真诚,将生产制造体系上的质量控制全面延伸到服务保障体系上,实现了服务质量的全面提升。
服务理念
量身定制
售后服务
集团在北京、天津、沈阳、西安、武汉、昆明、兰州等全国各地建立30多个销售服务公司,依托遍及大江南北的30多个销售服务公司,格瑞德建立了一套完善的售后服务体系,建立起以市场为导向的多层面、立体化的营销网络和售后服务网络,使用户所购产品拥有最值得信赖的保障。
产品远销美国、澳大利亚、苏丹、马来西亚、泰国等100多个国家和地区。
国外客户
市场分布
新闻中心
企业新闻
行业新闻
项目公章
创新和变革,格瑞德通过500多项专利技术成果的实现和应用,通过商业模式的不断革新和与时俱进,成就了中国机械500强和中国新材料企业重点单位的行业地位殊荣。万里路途,不忘初心,时序更替,梦想前行,我们将继续本着“自强不息,厚德载物”的企业精神创建一流企业,实现百年基业。
创新和变革,格瑞德通过500多项专利技术成果的实现和应用,通过商业模式的不断革新和与时俱进,成就了中国机械500强和中国新材料企业重点单位的行业地位殊荣。万里路途,不忘初心,时序更替,梦想前行,我们将继续本着“自强不息,厚德载物”的企业精神创建一流企业,实现百年基业。
创新和变革,格瑞德通过500多项专利技术成果的实现和应用,通过商业模式的不断革新和与时俱进,成就了中国机械500强和中国新材料企业重点单位的行业地位殊荣。万里路途,不忘初心,时序更替,梦想前行,我们将继续本着“自强不息,厚德载物”的企业精神创建一流企业,实现百年基业。
产品中心
空调工程
复合材料
通风人防
环保工程
空调主机
空调末端
冷却塔
水处理机房设备
综合抗震支吊架
智能板式换热机组
无负压供水设备
电气控制柜
预制装配式机房
系统解决方案
洁净空调
物联网及自控工程
锅炉产品
太阳能
五恒
玻璃钢缠绕制品
复材制品
风电产品
军工产品
产品及系统应用
通风配件
战时通风设备
防化设备
人防门
通风机
污水污泥处理
废气处理
系统解决方案
工程案例
中央空调精品工程
复合材料工程
太阳能工程
环保工程
人防防化工程
格瑞德致力于提供解决方案、系统设计、产品提供、系统安装维护以及整体能源控制。
工业领域
交通领域
住宅领域
商业领域
机关单位
净化系统
酒店领域
大型场馆
设备更新
国际领域
涵盖真空导入、热塑、模压、缠绕、手糊等各大工艺,广泛应用于航空航天、风力发电、新能源汽车、市政、水利、石化、体育器材等各产业。
玻璃钢缠绕
SMC产品工程
格瑞德致力于让人工环境更美好,通过打造空调工程、通风人防、复合材料、环保工程领域的全过程解决方案来满足客户需求,格瑞德构建了包括品牌规划、系统设计、技术开发、产品制造、整体施工、维护服务、检测认证、人才交流、产业集群的全生命周期产业链和产业生态。
格瑞德集团致力于挥发性有机废气治理、固体废弃物安全处理处置、高浓度废水等净化处理工程,提供方案论证、工程设计、施工管理、安全运营、维护保养、清洁生产、环境建设等综合环保解决方案。
格瑞德致力于让人工环境更美好,通过打造空调工程、通风人防、复合材料、环保工程领域的全过程解决方案来满足客户需求,格瑞德构建了包括品牌规划、系统设计、技术开发、产品制造、整体施工、维护服务、检测认证、人才交流、产业集群的全生命周期产业链和产业生态。
公建领域
科研创新
人力资源
社会招聘
校园招聘
员工风采
以人为本。人是公司最重要的资源。企业要做大做强,关键是人。公司不仅为员工提供一个就业岗位,而且为其提供一个全面发展、成就事业的机会。
公司不仅要生产一流产品,而且要塑造一流人才。公司将致力于人才的培训、培养,创造公平、效率,使人才能够脱颖而出的环境。 以关注员工价值为出发点,企业发展与员工价值相统一。
以人为本。人是公司最重要的资源。企业要做大做强,关键是人。公司不仅为员工提供一个就业岗位,而且为其提供一个全面发展、成就事业的机会。公司不仅要生产一流产品,而且要塑造一流人才。公司将致力于人才的培训、培养,创造公平、效率,使人才能够脱颖而出的环境。 以关注员工价值为出发点,企业发展与员工价值相统一。
联系我们
供应链平台
首页
关于我们
发展历程
荣誉资质
企业风采
云赏格瑞德
企业视频
企业文化
下载中心
客户服务
下属公司
国际业务
新闻中心
企业新闻
行业新闻
项目公章
产品中心
空调工程
复合材料
通风人防
环保工程
工程案例
中央空调精品工程
复合材料工程
太阳能工程
环保工程
人防防化工程
科研创新
人力资源
社会招聘
校园招聘
员工风采
联系我们
供应链平台
当前位置:
首页
>
新闻中心
>
企业新闻
企业新闻
行业新闻
项目公章
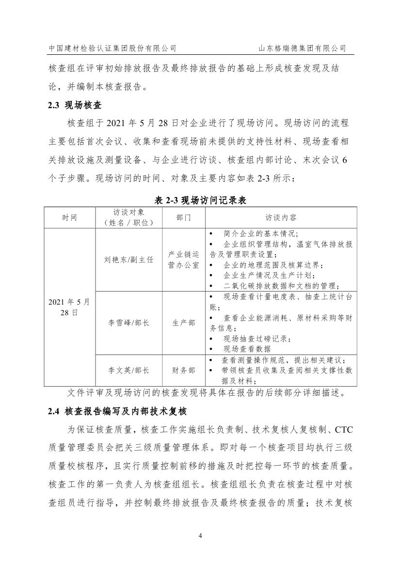
山东格瑞德集团有限公司-核查报告-2020年度
发布日期:2021-06-09
浏览次数:
8947
上一篇:
格瑞德集团代表参加北京市第3届暖通空调技术交流大会
下一篇:
格瑞德出席中国(山东)—东盟中小企业合作发展大会
选择下列服务马上在线沟通:
国内业务
国际工程
环保工程
招聘专员
法律服务
400-618-5015
全国客服服务热线
关注官方微信
商务平台Android版
商务平台IOS版